Register 3

[마이크로프로세서] USART 통신

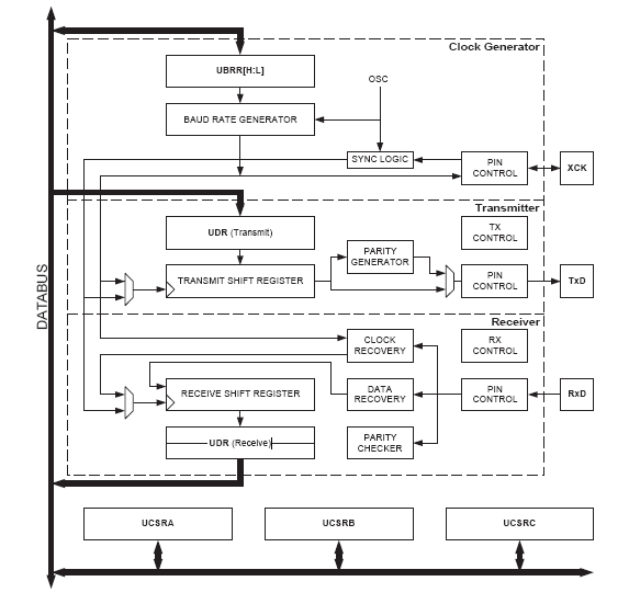
USART 통신 개요 개요 데이터를 모니터에 출력하려면, 메인보드와 HDMI를 연결하여 데이터를 송/수신해야 한다. 이처럼 장치 간 데이터를 주고받을 때, 하나의 신호선을 직렬로 연결하여 사용하는 통신 방식을 USART(Universal Synchronous and Asynchronous Receiver and Transmitter)라고 한다. 이번 시간에는 비동기 방식을 다루도록 해보겠다. 직렬 통신(Serial Communication): 순차적으로 데이터를 한 번에 하나의 비트만 송수신하는 통신 방법 병렬 통신(Parallel Communication): 여러 개의 채널을 통해 여러 비트를 송수신하는 통신 방법 동기식(Synchronous) 통신: 기준 클럭에 맞춰 데이터를 송수신하는 방법 비동기식..

[마이크로프로세서] ADC(Analog-Digital Converter)

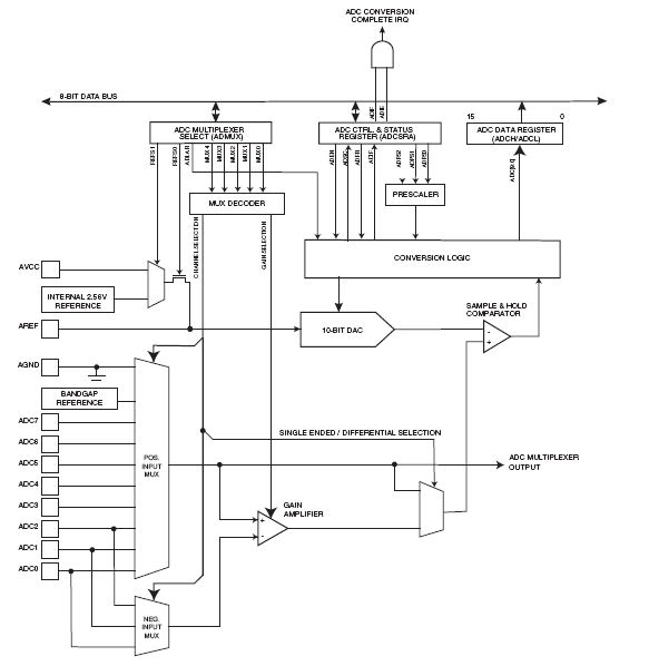
ADC 개요 많은 센서들은 아날로그 신호를 출력한다. 예를 들어, 온도, 습도, 광도, 압력 등을 측정하는 센서들이 그러하다. 이러한 아날로그 신호를 디지털 신호로 변환해야 마이크로컨트롤러에서 이를 처리하여 사용할 수 있다. 일반적으로 아날로그 신호를 디지털 신호로 변환하는 소자를 ADC(Analog-Digital Converter)라고 부르며, 표본화(Sampling), 양자화(Quantization), 부호화(coding)의 과정을 거친다. 표본화: 연속 신호를 시간 축 방향에서 일정 간격으로 표본을 추출하여 이산 신호로 바꾸는 과정 양자화: 샘플링된 진폭의 값을 한정된 개수의 대표 값으로 바꾸는 과정 부호화: 신호 처리가 용이한 디지털 코드인 0과 1로 변환하는 과정 아날로그 신호가 입력되는 방법에..

[컴퓨터구조] CPU의 작동 원리 (1)

CPU의 구성 요소 개요 컴퓨터의 뇌라고 할 수 있는 중앙처리장치(Central Processing Unit, CPU)는 주 기억장치인 메모리에서 명령어를 읽어 들이고 이를 해석하여 수행하는 작업을 맡는다. CPU의 주요 구성 요소로는 산술 및 논리 연산을 수행하는 ALU(Arithmetic Logic), 명령어의 순서와 수행을 제어하는 제어 유닛(Control Unit), 그리고 중간 결과와 작업 상태를 저장하는 레지스터(Register)가 있다. 이번 포스팅에서는 이러한 구성 요소들에 대해 공부해 보도록 하자. ALU ALU는 CPU의 핵심 요소로서 다양한 산술 및 논리 연산을 처리한다. 산술 연산은 덧셈, 뺄셈, 곱셈, 나눗셈 등을 포함하며, 논리 연산은 AND, OR, NOT 등의 비트 수준 연산..

CS/컴퓨터구조 2023.06.09