matplotlib
개요

matplotlib는 파이썬의 시각화 라이브러리로, 다양한 그래프와 차트를 생성하는 데 사용된다. 보통 numpy 혹은 pandas와 묶어서 배열을 바로 그래프로 시각화할 때 자주 사용하는데, 이번 시간에는 간단한 예제들을 통해 어떻게 그래프를 플로팅하는지 알아보도록 하자.
본문
설치 및 임포트
pip install matplotlib
커맨드창에 matplotlib를 설치하기 위해 해당 명령어를 실행시키자.
from matplotlib import pyplot as plt
import matplotlib.pyplot as plt
기본적인 그래프 모듈은 pyplot을 사용하며, 임포트는 관례적으로 plt를 약어로 사용한다.
그래프 그리기
pyplot.plot()
pyplot.show()
pyplot.plot() 함수는 그래프를 생성한다. 예를 들어 plot() 함수의 인자로 [1,3,5]를 넣으면 입력된 리스트의 값들이 y축의 값들로 사용된다. x축의 값들은 자동으로 입력된 데이터의 인덱스, 즉 0,1,2가 사용된다.
pyplot.show() 함수는 현재 그려진 그래프를 표시해주는 함수다.

하지만 두 개의 배열을 넣으면, 각각 x축과 y축의 값으로 데이터를 생성한다.

산점도 그래프 그리기
pyplot.scatter()
만약 점끼리 이어져있는 그래프가 아닌 산점도를 생성하고 싶으면 scatter() 함수를 이용하면 된다. scatter 함수의 인자는 scatter(x, y, color, marker)로 이루어져 있으며, 다음과 같이 사용할 수 있다.

여러 그래프 그리기
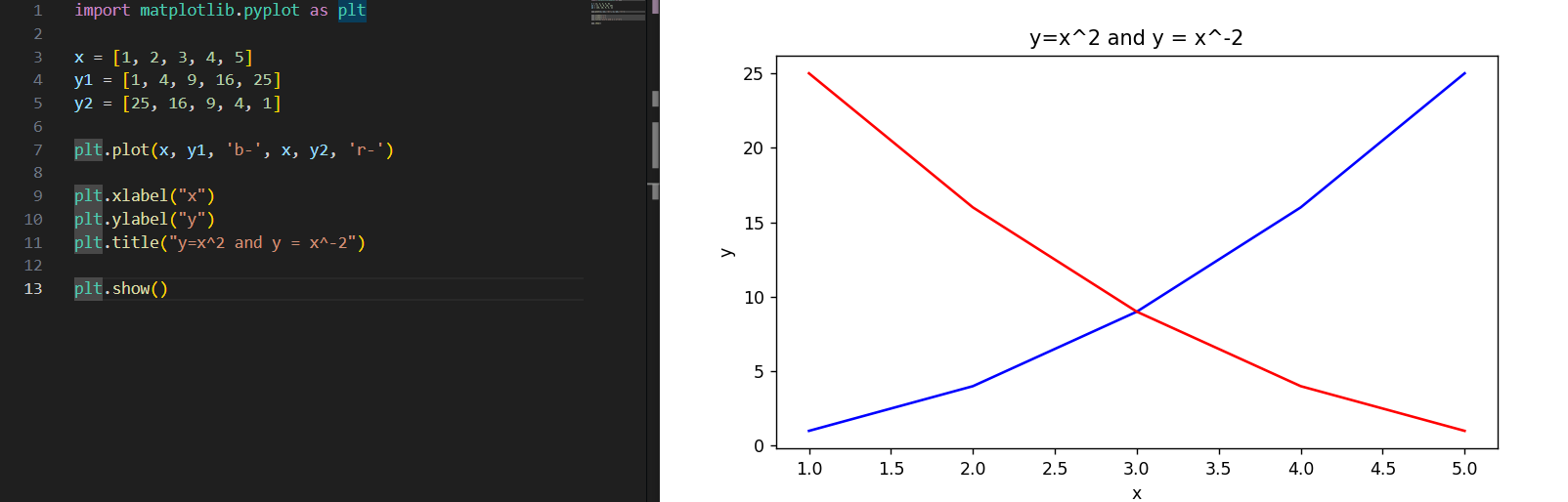
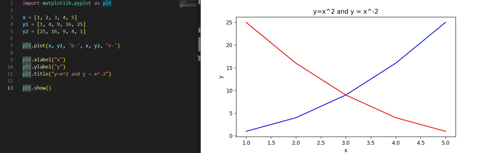
pyplot.plot(x1, y1, color1, x2, y2, color3, ... , xn, yn, colorn)
또한 여러 개의 그래프를 동시에 생성하고 싶다면 다음과 같이 plot() 함수 안에 여러 인자들을 넣어도 되고, 그래프를 각각 생성해도 된다.

그래프 정보 표시
pyplot.xlabel()
pyplot.ylabel()
pyplot.title()
만약 그래프에 x축과 y축의 라벨을 설정하고 싶으면 xlabel(), ylabel() 함수를 사용하면 된다. 인자로 문자열을 넣으면 출력되는 그래프에 해당 정보들이 나온다. 그리고 title() 함수를 이용해서 그래프의 제목까지 설정할 수 있다.

요약
matplotlib
1. 정의: 파이썬에서 제공하는 그래픽 인터페이스 라이브러리
2. 특징: 다양한 그래프를 비롯한 시각 정보를 제공함
3. 주요 기능
a. plot(): 그래프 그리기
b. scatter(): 산점도 그래프 그리기
c. xlabel(), ylabe(), title(): x축, y축, 제목 정보 제공
d. show(): 그래프 출력하기
'Language > Python' 카테고리의 다른 글
| [파이썬] 반응형 GUI (0) | 2024.09.23 |
|---|---|
| [파이썬] tkinter (2) - PDF 페이지 추출 프로그램 (0) | 2024.06.29 |
| [파이썬] tkinter (1) (0) | 2024.06.24 |
| [Python] PDF 텍스트 추출 (0) | 2023.10.31 |
| [Python] 클립 보드 with Python (0) | 2023.07.29 |